|
Драйверы компании Fairchild увеличивают общую надежность системы, т.к. в них используется передовая схема подавления шумов, которая обеспечивает отличную защиту от помех. Использование высоковольтных драйверов позволяет сэкономить как минимум 50% места на печатной плате по сравнению с широко используемыми решениями на оптопарах или импульсных трансформаторах. Отличительной особенностью драйверов верхнего ключа является возможность работать при высоких уровнях отрицательных помех (до -9,8 В при VBS = 15В), продукты других производителей нуждаются в дополнительном диоде для защиты от отрицательного напряжения. Кроме того, драйверы компании Fairchild отличаются крайне низким значением собственного потребления тока и низкой зависимостью электрических характеристик от температуры. Таким образом, гарантируется надежная работа драйверов в самом широком спектре применений. | ![]() |
Отличительные черты и преимущества
Основные применения высоковольтных драйверов MOSFET, IGBT компании "FAIRCHILD"
| Наименование | Блок-схема | Описание | Выходной ток (питающий / коммутируемый), мА | Время паузы | Uраб., В | Корпус |
| FAN73832 |
| Полумостовой драйвер с одним входом и двумя выходами | 350/650 | 250 нс | 600 В | DIP8, SOP8 |
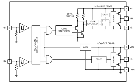
| FAN7384 |
| Полумостовой драйвер, 2 входа - 2 выхода, вход в фазе с выходом, встроенные схемы датчика тока и режима пониженного энергопотребления | 250/500 | 120 нс | 600 В | SOP14 |
| FAN7383 |
| Полумостовой драйвер с одним входом и двумя выходами | 350/650 | 250 нс | 600 В | SOP14 |
| FAN7385 |
| Двухканальный драйвер верхнего ключа | 350/650 | 600 В | SOP14 | |
| FAN7382 |
| Драйвер вернего и нижнего ключа | 350/650 | 600 В | SOP8 | |
| FAN7842 |
| Полумостовой драйвер, вход в фазе с выходом | 350/650 | 200 В | SOIC8 | |
| FAN7380 |
| Драйвер полумостовой | 90/180 | 100 нс | 600 В | SOP8 |
| FAN7361 |
| Драйвер верхнего ключа | 250/500 | 600 В | SOIC8 | |
| FAN7362 |
| Драйвер верхнего ключа | 250/500 | 600 В | SOIC8 |
-
ПроизводительКорпусОписание
