Общие технические характеристики:
|
Максимальное коммутируемое напряжение: ~660 В
Рабочий ток: 20...75 А
Максимальная коммутируемая мощность: 13,2 кВА
Сопротивление изолятора: не менее 500 МОм
Сопротивление контактов: не более 0,1 Ом
Диапазон рабочих температур: -40…+55°С
Материал контактов: сплав серебра
|
 |
Пример обозначения: LW8-25A-03
LW8-ххх-02
Переключатель на 2 положения |
| Габаритный чертеж |
 |
| Рабочий ток, А |
Габарит, мм |
| A |
B |
C |
| 20 |
49 |
77 |
44 |
| 25 |
46 |
76 |
60 |
| 32 |
57 |
98 |
62 |
| 75 |
87 |
115 |
79 |
|
|
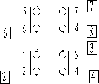
| Схема переключений |
 |
| Контакты |
Положение
переключателя |
| 1 |
0 |
2 |
| 7 |
8 |
0 |
0 |
Х |
| 5 |
6 |
Х |
0 |
0 |
| 3 |
4 |
0 |
0 |
Х |
| 1 |
2 |
Х |
0 |
0 |
Х - контакты замкнуты;
0 - контакты разомкнуты |
|
LW8-ххх-03
Переключатель на 2 положения |
| Габаритный чертеж |
 |
| Рабочий ток, А |
Габарит, мм |
| A |
B |
C |
| 20 |
61 |
90 |
44 |
| 25 |
60 |
89 |
60 |
| 32 |
75,5 |
115,5 |
62 |
| 75 |
114 |
142 |
79 |
|
|
| Схема переключений |
 |
| Контакты |
Положение
переключателя |
| 1 |
0 |
2 |
| 11 |
12 |
0 |
0 |
Х |
| 9 |
10 |
Х |
0 |
0 |
| 7 |
8 |
0 |
0 |
Х |
| 5 |
6 |
Х |
0 |
0 |
| 3 |
4 |
0 |
0 |
Х |
| 1 |
2 |
Х |
0 |
0 |
Х - контакты замкнуты;
0 - контакты разомкнуты |
|
LW8-ххх-07
Переключатель на 7 положений |
| Габаритный чертеж |
 |
| Рабочий ток, А |
Габарит, мм |
| A |
B |
C |
| 20 |
73 |
102 |
44 |
| 25 |
72 |
101 |
60 |
| 32 |
92 |
133 |
62 |
| 75 |
141 |
169 |
79 |
|
|
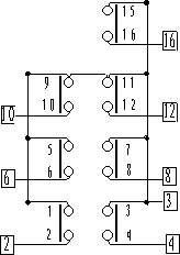
| Схема переключений |
 |
| Контакты |
Положение
переключателя |
| 0 |
1 |
2 |
3 |
4 |
5 |
6 |
7 |
| 15 |
16 |
0 |
0 |
0 |
0 |
Х |
0 |
0 |
0 |
| 13 |
14 |
0 |
0 |
0 |
0 |
0 |
0 |
0 |
0 |
| 11 |
12 |
0 |
0 |
0 |
0 |
0 |
0 |
0 |
Х |
| 9 |
10 |
0 |
0 |
0 |
Х |
0 |
0 |
0 |
0 |
| 7 |
8 |
0 |
0 |
0 |
0 |
0 |
0 |
Х |
0 |
| 5 |
6 |
0 |
0 |
Х |
0 |
0 |
0 |
0 |
0 |
| 3 |
4 |
0 |
0 |
0 |
0 |
0 |
Х |
0 |
0 |
| 1 |
2 |
0 |
Х |
0 |
0 |
0 |
0 |
0 |
0 |
Х - контакты замкнуты;
0 - контакты разомкнуты |
|
Все переключатели комплектуются лицевыми панелями с габаритами:
| Рабочий ток, А |
Ширина, мм |
Толщина, мм |
| 20, 25 |
72 |
8,5 |
| 32, 75 |
105 |
10 |