- Количество драйверов (формирователей). В соответствии со стандартом, драйвер - электронная цепь на передающей стороне линии связи, посредством которой происходит передача двоичных цифровых данных в оконечную нагрузку по соединительному кабелю.
- Количество приемников. В соответствии со стандартом, приемник (оконечная нагрузка) - электронная цепь на приемной цепи обмена, посредством которого происходит прием двоичных цифровых данных от формирователя. Существует множество вариантов исполнения микросхем, что позволяет подобрать элемент с необходимым набором драйверов и приемников.
- Максимальная скорость передачи данных, как правило, варьируется: для RS-485/422 от 250 до 5000 кбит/с, однако ряд микросхем поддерживают режимы передачи со сверхвысоким быстродействием в 30 Мбит/с и выше; для RS-232C от 120 до 460 кбит/с.
- Дуплекс или полудуплекс, определяет, собственно, интерфейс RS-422 или RS-485.
- Нагрузочная способность (количество станций) для RS-485/422. Стандартом определено требование к нагрузочной способности драйверов, позволяющее нормально функционировать цепям содержащих до 32 приёмных станций. Большинство современных микросхемы драйверов имеет повышенную нагрузочную способность, и позволяют строить системы из 256 станций.
Микросхемы интерфейсов RS-422/RS485
| Наименование | Макс. скорость передачи данных, Мбит/с | Кол-во драйверов RS-485 | Кол-во приемников RS-485 | Количество станций | Разрешение приема/передачи | Защита от ESD* | Режим микропотр. тока, мА | Uпит., В | Iпотр.(без нагр.), мА | Tраб.** | Корпус | ||
| Тип. | Макс. | Тип. | Макс. | ||||||||||
| ADM483EAN | 0,25 | 1 | 1 | 32 | +/+ | + | 100 нА | 5 | 7 | 0,036 | 0,36 | I | DIP8 |
| ADM483EAR | 0,25 | 1 | 1 | 32 | +/+ | + | 100 нА | 5 | 7 | 0,036 | 0,36 | I | SO8 |
| ADM488AR | 0,25 | 1 | 1 | 32 | - / - | - | - | 5 | 7 | 0,03 | 0,74 | I | SO8 |
| ADM489AN | 0,25 | 1 | 1 | 32 | +/+ | - | - | 5 | 7 | 0,03 | 0,74 | I | DIP14 |
| ADM489AR | 0,25 | 1 | 1 | 32 | +/+ | - | - | 5 | 7 | 0,03 | 0,74 | I | SO14 |
| ADM2483BRW | 0,5 | 1 | 1 | 256 | +/+ | - | - | 3,0/5 | 6 | 1,3/2,5 | - | I | SO16W |
| ADM485AN | 5 | 1 | 1 | 32 | +/+ | - | - | 5 | 7 | 0,7 | 2,2 | I | DIP8 |
| ADM485AR | 6 | 1 | 1 | 32 | +/+ | - | - | 5 | 7 | 0,7 | 2,2 | I | SO8 |
| ADM3491AR | 20 | 1 | 1 | 32 | +/+ | - | 2 нА | 3,3 | 7 | 0,84 | 1,2 | I | SO14 |
| ADM2486BRW | 20 | 1 | 1 | 50 | +/+ | - | - | 3,0/5 | 6 | 2,1/4 | - | I | SO16W |
| ADM3485EAR | 20 | 1 | 1 | 50 | +/+ | + | 1мкА | 3,3 | 3,6 | 1 | 1,2 | I | SO8 |
| ADM1485AN | 30 | 1 | 1 | 32 | +/+ | - | - | 5 | 7 | 0,7 | 2,2 | I | DIP8 |
| ADM1485AR | 30 | 1 | 1 | 32 | +/+ | - | - | 5 | 7 | 0,7 | 2,2 | I | SO8 |
| ADM1485JR | 30 | 1 | 1 | 32 | +/+ | - | - | 5 | 7 | 0,7 | 2,2 | C | SO8 |
**С: (0 +70°С), I: (-40 +85°С)
Микросхемы интерфейсов RS-232
| Наименование | Макс. скорость передачи данных, кбит/с | Навесные конд.-ры: Кол-во/номинал, мкФ |
Кол-во драйверов | Кол-во приемников | Защита от ESD* | Uпит., В | Iпотр.(без нагр.), мА | Tраб.** | Корпус | ||
| Тип. | Макс. | Тип. | Макс. | ||||||||
| ADM231LJN | 120 | 4/1,0 | 2 | 2 | 5 | 6 | 1,5 | 4 | C | DIP14 | |
| ADM232LAN | 120 | 4/1,0 | 2 | 2 | 5 | 6 | 3,5 | 13 | I | DIP16 | |
| ADM232LAR | 120 | 4/1,0 | 2 | 2 | 5 | 6 | 3,5 | 13 | I | SO16 | |
| ADM232LJN | 120 | 4/1,0 | 2 | 2 | 5 | 6 | 3,5 | 13 | C | DIP16 | |
| ADM232LJR | 120 | 4/1,0 | 2 | 2 | 5 | 6 | 3,5 | 13 | C | SO16 | |
| ADM233LAN | 120 | 4/1,0 | 2 | 2 | 5 | 6 | 3,5 | 13 | I | DIP20 | |
| ADM233LJN | 120 | 4/1,0 | 2 | 2 | 5 | 6 | 3,5 | 13 | C | DIP20 | |
| ADM203JN | 120 | - | 2 | 2 | + | 5 | 6 | 2,5 | 6 | C | DIP20 |
| ADM238LAN | 120 | 4/1,0 | 4 | 4 | 5 | 6 | 3,5 | 13 | I | DIP24 | |
| ADM238LAR | 120 | 4/1,0 | 4 | 4 | 5 | 6 | 3,5 | 13 | I | SO24 | |
| ADM238LJN | 120 | 4/1,0 | 4 | 4 | 5 | 6 | 3,5 | 13 | C | DIP24 | |
| ADM238LJR | 120 | 4/1,0 | 4 | 4 | 5 | 6 | 3,5 | 13 | C | SO24 | |
| ADM241LJRS | 120 | 4/1,0 | 4 | 4 | 5 | 6 | 3,5 | 13 | I | SO24 | |
| ADM232AAN | 200 | 4/0,1 | 2 | 2 | 5 | 6 | 4 | 8 | I | DIP16 | |
| ADM232AARN | 200 | 4/0,1 | 2 | 2 | 5 | 6 | 4 | 8 | I | SO16 | |
| ADM232AARW | 200 | 4/0,1 | 2 | 2 | 5 | 6 | 4 | 8 | I | SO16W | |
| ADM242AN | 200 | 4/0,1 | 2 | 2 | 5 | 6 | 4 | 8 | I | DIP18 | |
| ADM242AR | 200 | 4/0,1 | 2 | 2 | 5 | 6 | 4 | 8 | I | SO18 | |
| ADM1181AAN | 230 | 4/0,1 | 2 | 2 | 5 | 6 | 2,5 | 6 | I | DIP16 | |
| ADM202EAN | 230 | 4/0,1 | 2 | 2 | 5 | 6 | 2,5 | 6 | I | DIP16 | |
| ADM202EARN | 230 | 4/0,1 | 2 | 2 | 5 | 6 | 2,5 | 6 | I | SO16 | |
| ADM202EARW | 230 | 4/0,1 | 2 | 2 | 5 | 6 | 2,5 | 6 | I | SO16W | |
| ADM202JN | 230 | 4/0,1 | 2 | 2 | 5 | 6 | 2,5 | 6 | C | DIP16 | |
| ADM202JRN | 230 | 4/0,1 | 2 | 2 | 5 | 6 | 2,5 | 6 | C | SO16 | |
| ADM202JRW | 230 | 4/0,1 | 2 | 2 | 5 | 6 | 2,5 | 6 | C | SO16W | |
| ADM208EAR | 230 | 4/0,1 | 4 | 4 | + | 5 | 5,5 | 3,5 | 13 | I | SO24W |
| ADM211EAR | 230 | 4/0,1 | 5 | 4 | + | 5 | 6 | 5 | 13 | I | SO28 |
| ADM213EAR | 230 | 4/0,1 | 5 | 4 | + | 5 | 6 | 5 | 13 | I | SO28 |
| ADM3202ARN | 460 | 4/0,1 | 2 | 2 | 5 | 6 | 1,3 | 3 | I | SO16 | |
| ADM3202ARU | 460 | 4/0,1 | 2 | 2 | 5 | 6 | 1,3 | 3 | I | TSSOP16 | |
| ADM3202ARW | 460 | 4/0,1 | 2 | 2 | 5 | 6 | 1,3 | 3 | I | SO16W | |
| ADM3222AN | 460 | 4/0,1 | 2 | 2 | 5 | 6 | 1,3 | 3 | I | DIP18 | |
| ADM3222ARS | 460 | 4/0,1 | 2 | 2 | 5 | 6 | 1,3 | 3 | I | SSO20 | |
| ADM3222ARU | 460 | 4/0,1 | 2 | 2 | 5 | 6 | 1,3 | 3 | I | mSO20 | |
| ADM3222ARW | 460 | 4/0,1 | 2 | 2 | 5 | 6 | 1,3 | 3 | I | SO18 | |
| ADM3311EARU | 460 | 4/0,1 | 3 | 5 | + | 2,7 | 3,6 | - | 1 | I | TSSOP24 |
**С: (0 +70°С), I: (-40 +85°С)
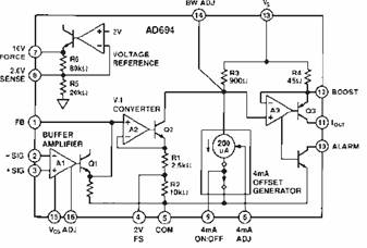
AD694 - Преобразователь входного напряжения в сигнал токовой петли 4...20мА
Основные параметры:
- Напряжение питания: 4,5...36В
- Потребляемый ток в режиме паузы: 1,5...2,0мА
- Нелинейность: 0,002%
- Есть выход сигнала ошибки по разрыву токовой петли
- Входные данные:
Диапазон максимального напряжения на входах: -0,3...+36В
Диапазон рабочего напряжения: 0-2В/0-10В (устанавливается)
- Выходные данные:
Диапазон выходного тока: 0...23мА
Рабочий диапазон выходного тока: 0...20мА
- Корпус: DIP-16/CERDIP-16/SOIC-16
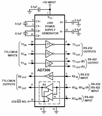
AD7306 - Комбинированный приемопередатчик RS-232 и RS-422
Основные параметры:
- Передатчики: 2 - RS-232/1 - RS-422
- Приемники: 1 - RS-232/1 - RS-422/1 - конфигурируемый RS-232 или RS-422
- Максимальное рабочее напряжение: Vcc - +7В
- Потребляемый ток: 10мА (при открытых выводах)
- Диапазон рабочих температур: 0...70°С(J), -40...85°C(A)
- Корпус: SOIC-24/DIP-24