AC/DC-преобразователи от STMicroelectronics
В AC/DC-преобразователях компании STMicroelectronics в одном корпусе объединены микросхема ШИМ-контроллера и силовой ключ MOSFET. Наличие встроенного ключа в AC/DC-преобразователе заметно упрощает жизнь разработчику, позволяет сэкономить место на печатной плате и упростить ее топологию. К сожалению, в этом случае приходится вспомнить пресловутую палку о двух концах. Чтобы уменьшить габариты преобразователя, необходимо уменьшить и площадь кристалла встроенного MOSFET, следовательно, увеличивается сопротивления открытого канала RDS(ON).
В результате возрастает падение напряжения на открытом канале при протекании тока, что может создать условия для отпирания внутреннего паразитного биполярного транзистора MOSFET и вызвать его лавинный пробой. Для предотвращения этого явления в STMicroelectronics используют специальную технологию avalanche ruggedness, позволяющую избежать лавинного пробоя MOSFET.
Если требуется уменьшить статические потери в силовом ключе из-за относительно высокого значения сопротивления RDS(ON) и нет жестких ограничений на габариты решения или не устраивают реализуемые преобразователями топологии, можно использовать ШИМ-контроллеры или контроллеры полумостовых резонансных преобразователей, которые также присутствуют в производственной линейке STMicroelectronics. В этом случае выбор внешнего MOSFET и трассировку печатной платы придется делать разработчику.
Однако в данной статье речь пойдет только об AC/DC-преобразователях. Всего в состав производственной линейки компании входят три семейства AC/DC-преобразователей:
- VIPer;
- Altair;
- VIPerPlus.
Все преобразователи являются конструктивно и функционально законченным решением, имеют всю необходимую защиту по напряжению и току. Диапазон максимальных выходных мощностей, охватываемый ими, составляет 4–65 Вт. Такой мощности вполне достаточно для многих электронных систем в разных приложениях. Кроме того, во всех преобразователях имеется токовый контур управления, что позволяет предотвратить насыщение сердечника трансформатора или дросселя и ускорить протекание переходных процессов.
Малые габариты преобразователей, а также их невысокая стоимость, которая в зависимости от условий поставки варьируется в пределах нескольких десятков центов, представляются весомыми аргументами в их пользу.
Поскольку семейство VIPER появилось на свет более 10 лет назад и с тех пор не претерпело изменений, мы ограничимся в его описании перечислением основных параметров, которые указаны в таблице 1. Выходная мощность зависит от типа корпуса и диапазона изменения выходного напряжения. Максимальная выходная мощность достигается при изменении входного напряжения в пределах 195–265 В. При входном напряжении 85–265 В максимальная выходная мощность уменьшается.
Параметр |
12A-E |
VIPER22 A-E, VIPER22ADIP-E, VIPER22AS-E |
VIPER53-E, VIPER53E-E |
|---|---|---|---|
Напряжение силового ключа (макс.), В |
730 |
730 |
620 |
Ток силового MOSFET (макс.), А |
0,4 |
0,7 |
2 |
Сопротивление RDS(ON) открытого канала MOSFET, Ом |
30 |
17 |
1 |
Выходная мощность, Вт |
5/8/13 |
7/12/20 |
30/40/50/65 |
Рабочая частота, кГц |
60 |
60 |
300 |
Корпус |
DIP-8, SO-8 |
DIP-8, SO-8 |
DIP-8, PowerSO-10 |
Затем в производственной линейке STMicroelectronics появилось семейство Altair. В его состав вошли две микросхемы – ALTAIR04-900 и ALTAIR05T-800 с максимально допустимым напряжением 900 и 800 В и максимальным током 0,7 и 0,65 А, соответственно. Они были созданы для работы в квазирезонансном режиме, с отпиранием силового MOSFET при нулевом напряжении (ZVS) и регулированием по первичной стороне (PSR). Обе микросхемы выпускаются в корпусе SO16.
На смену семейству VIPER пришли микросхемы VIPerPlus, о которых мы расскажем немного подробнее. В состав семейства VIPerPlus входят следующие серии:
- VIPerPlus0P;
- VIPerPlus серии 1;
- VIPerPlus серии 5;
- VIPerPlus серии 6;
- VIPerPlus серии 7;
- VIPerPlus серии 8.
Каждая серия состоит из одной–трех микросхем (см. табл. 2). В ней же приведены основные параметры преобразователей. Максимальное напряжение всех силовых MOSFET семейства VIPerPlus составляет 800 В. Преобразователи могут регулироваться только по вторичной стороне (SSR) или и по первичной PSR, и по вторичной сторонам SSR.
Параметр |
VIPerPlus0P |
VIPerPlus серии 1 |
VIPerPlus серии 5 |
VIPerPlus серии 6 |
VIPerPlus серии 7 |
VIPerPlus серии 8 |
|||||||
|---|---|---|---|---|---|---|---|---|---|---|---|---|---|
VIPer0P |
VIPerPlus 01 |
VIPerPlus 11 |
VIPerPlus 25 |
VIPerPlus 35 |
VIPerPlus 06 |
VIPerPlus 16 |
VIPerPlus 26 |
VIPerPlus 17 |
VIPerPlus 27 |
VIPerPlus 37 |
VIPerPlus 28 |
VIPerPlus 38 |
|
Ток силового MOSFET (макс.), мА |
200/300/400/600 |
100/120/360 |
200/300/400/600 |
350/700/800 |
600/1000 |
100/120/360 |
200/400 |
350/700/800 |
200/400 |
350/700/800 |
600/1000 |
350/700/800 |
600/1000 |
Сопротивление RDS(ON) открытого канала MOSFET, Ом |
20 |
30 |
20 |
7 |
4.5 |
30 |
24 |
7 |
24 |
7 |
4.5 |
7 |
4.5 |
Выходная мощность, Вт |
7 |
4 |
7 |
12 |
15 |
4 |
6 |
12 |
6 |
12 |
15 |
12 |
15 |
Рабочая частота, кГц |
30, 60, или 115/120 |
30, 60, или 115/120 |
30, 60, или 115/120 |
Квазирезонансная топология |
Квазирезонансная топология |
30, 60, или 115/120 |
30, 60, или 115/120 |
30, 60, или 115/120 |
30, 60, или 115/120 |
30, 60, или 115/120 |
30, 60, или 115/120 |
30, 60, или 115/120 |
30, 60, или 115/120 |
Способ регулирования |
PSR, SSR* |
PSR, SSR |
PSR, SSR |
SSR |
SSR |
PSR, SSR |
PSR, SSR |
PSR, SSR |
SSSR |
SSSR |
SSSR |
SSSR |
SSSR |
Корпус |
SSOP 10 |
PDIP 7, SO-16 |
|||||||||||
* PSR – регулирование по первичной стороне обратноходового преобразователя. SSR – регулирование по вторичной стороне обратноходового преобразователя.
Преобразователи серий VIPerPlus0P, VIPerPlus серии 1 и VIPerPlus серии 6 помимо стандартной изолированной обратноходовой топологии могут работать и в качестве неизолированного обратноходового преобразователя, когда обратная связь по напряжению поступает в преобразователь напрямую, без гальванической развязки. Кроме того, на их основе можно создать повышающий, понижающий или повышающе-понижающий несинхронный преобразователь; при этом в нижнем плече вместо силового MOSFET используется диод.
Все перечисленные выше топологии хорошо известны, а в документации производителя приведены рекомендуемые варианты схем использования преобразователей для разных топологий. Мы не будем дублировать их в настоящей статье, но кратко рассмотрим особенности каждой серии семейства VIPerPlus.
Во всех сериях преобразователей кроме VIPerPlus серии 5, использующей квазирезонансную топологию, применяется технология «джиттера частоты». Суть ее в том, что частота коммутации во время работы «плавает» на несколько процентов вокруг центрального значения. Например, в одной из модификации преобразователя VIPer38 центральная рабочая частота составляет 60 кГц, а в другой модификации – 120 кГц. При этом в первом случае частота колеблется вокруг центрального значения в пределах ±4 кГц, а во втором – в пределах ±8 кГц.
Такое колебание частоты «размазывает» спектр электромагнитных помех и уменьшает пиковое и среднее значение электромагнитных помех. Примерно по такому же принципу построена технология расширения спектра (spread spectrum), но в ней колебания частоты значительно больше, из-за чего могут возникнуть проблемы при выборе ЭМП-фильтра и сглаживающего фильтра на выходе преобразователя. В случае небольшого колебания частоты, как это происходит в VIPerPlus, такие проблемы не возникают.
Конечно, из-за меньшего колебания рабочей частоты в VIPerPlus генерируемые помехи ослабляются в меньшей степени. Однако, учитывая компактный монтаж, при котором ШИМ-контроллер и силовой ключ находятся в одном корпусе, а также относительно небольшую мощность преобразователей, расширение спектра было бы избыточным. К тому же, усложнилась бы задача по выбору фильтра.
Серия VIPerPlus0P характеризуется режимом нулевого потребления ZPM. В нем отсутствует коммутация силового ключа, и отключается питание от значительной части внутренней схемы, что позволяет снизить ток собственного потребления до 20 мкА. Включение/выключение режима ZPM происходит по внешнему сигналу. На рисунке 1 показана схема включения преобразователя VIPerPlus0P в конфигурации изолированного обратноходового преобразователя с регулированием PSR по первичной стороне.
![]() |
Рисунок 1. Схема включения преобразователя VIPerPlus0P в конфигурации изолированного обратноходового преобразователя с регулированием PSR по первичной стороне |
Широкий диапазон питания 4,5–30 В серии VIPerPlus1, как и у серии VIPerPlus0P, позволяет использовать для питания преобразователей либо вспомогательную, третью, обмотку обратноходового трансформатора, либо внешний низковольтный источник. На рисунке 2 показана схема включения преобразователя VIPer11 в конфигурации повышающее-понижающего неизолированного преобразователя с отрицательным выходным напряжением.
![]() |
Рисунок 2. Схема включения преобразователя VIPer11 в конфигурации повышающее-понижающего неизолированного преобразователя с отрицательным выходным напряжением |
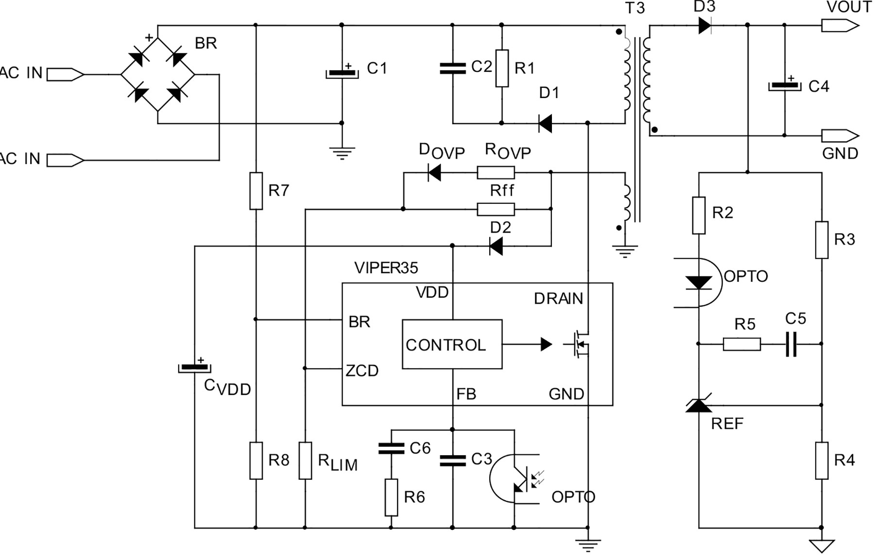
Квазирезонансная обратноходовая топология серии VIPerPlus5 позволяет уменьшить коммутационные потери в силовом ключе и упростить ЭМП-фильтр. Детектирование нулевого значения тока первичной обмотки происходит по напряжению вспомогательной обмотки трансформатора которое поступает на внешний вывод преобразователя через резисторный делитель напряжения. Схема включения преобразователя в описанной конфигурации показана на рисунке 3.
![]() |
| Рисунок 3. Схема включения квазирезонансного преобразователя VIPer35 |
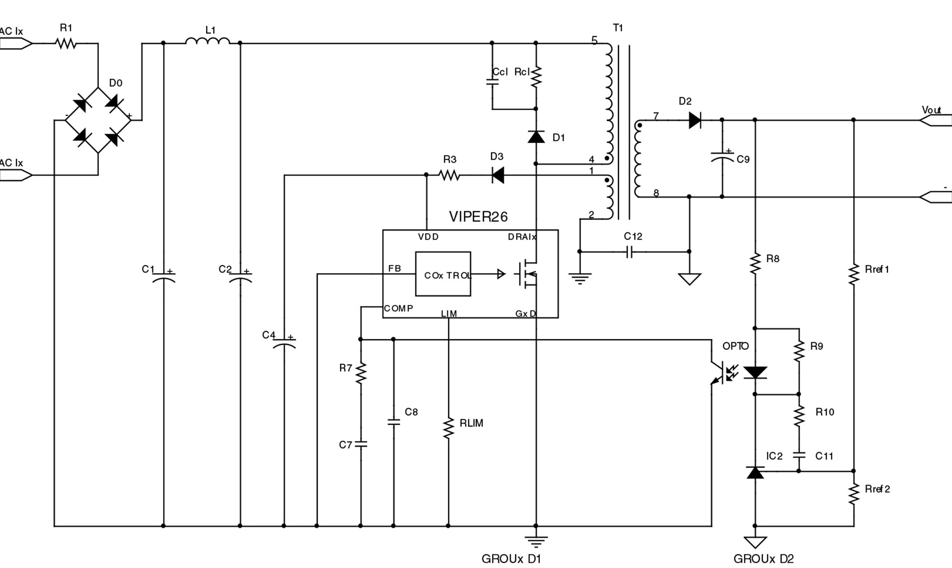
Компоненты серии VIPerPlus6 при работе по схеме изолированного обратноходового преобразователя могут использовать оптопару для обратной связи. В этом случае не требуется третья вспомогательная обмотка трансформатора. На рисунке 4 в качестве примера показана изолированная топология с использованием оптопары для обратной связи.
![]() |
Рисунок 4. Изолированная топология на базе преобразователя VIPer26с использованием оптопары для обратной связи |
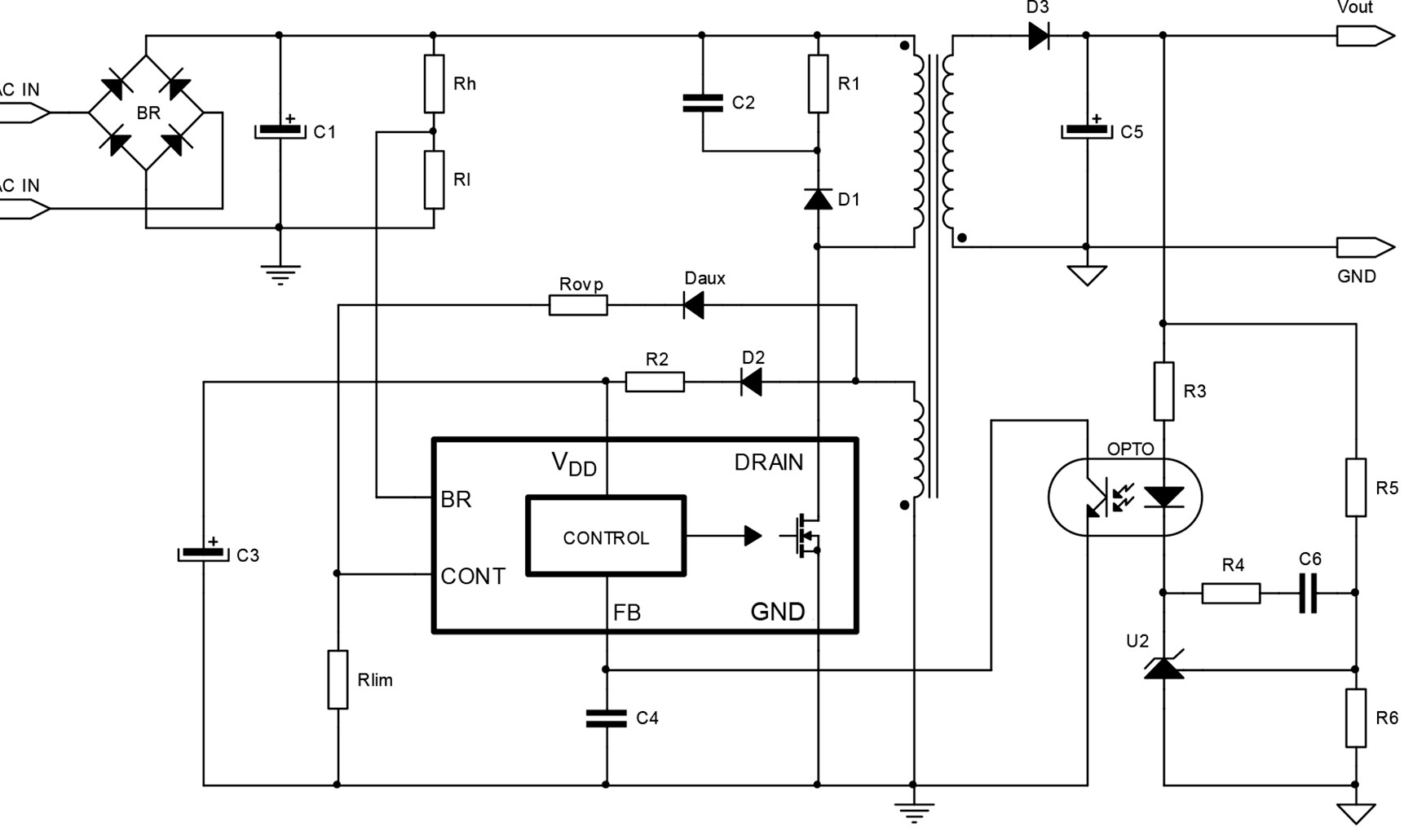
В преобразователи серии VIPerPlus7 встроен узел для обнаружения прерывания питания BR (Brown out protection), который позволяет измерять сетевое напряжение питания. Если в течение определенного времени его значение ниже допустимой величины, это состояние распознается как авария сетевого напряжения, и силовой MOSFET выключается. На рисунке 5 показана схема включения преобразователя с использованием BR. Если эта функция не используется, то внешний вывод BR замыкается на землю.
![]() |
| Рисунок 5. Схема включения преобразователя с VIPer37с использованием функции BR |
Преобразователи серии VIPerPlus8 способны в течение 2 с выдать пиковое значение мощности, заметно превышающее номинальное. Например, максимально допустимая мощность преобразователя VIPer38 при входном напряжении 85–265 В составляет 15 Вт, а пиковая мощность при температуре окружающего воздуха не более 50°С достигает величины 25 Вт. Типовая съема включения преобразователя этого семейства ничем не отличается от таковой для преобразователей серии VIPerPlus7, поэтому мы не будем ее приводить.
AC/DC-преобразователи от STMicroelectronics в наличии на складе Промэлектроника:
VIPER22ADIP-E
Импульсный источник электропитания сх. упpавления, MOSFET 730В/ток стока 0.7A, 60КГц, выходная мощность не более 20Вт
VIPER12AS-E
AC-DC импульсный преобразователь с ключом в ждущем режиме 54кГц to 66кГц туба 8-Pin SO N
VIPER16HN
Автономный преобразователь ШИМ с защитой отперегрева 7DIP
VIPER22AS-E
Импульсный источник электропитания сх. упpавления, MOSFET 730В/ток стока 0.7A, 60КГц, выходная мощность не более 20Вт
VIPER53DIP-E
Импульсный источник электропитания сх. упpавления, MOSFET 650В/ток стока 1.9A, 20-130КГц
VIPER53SP-E
Импульсный источник электропитания 50Вт 800В
VIPER17LN
Импульсный источник электропитания первичный 6Вт 60кГц
VIPER12ADIP-E
Импульсный источник электропитания
VIPER26HDTR
Импульсный источник электропитания 26Вт
VIPER27HN
Импульсный источник электропитания 20Вт/800В/1.5А
VIPER26HN
Импульсный источник электропитания 18Вт/800В/1.5А
VIPER28HN
Импульсный источник электропитания 20Вт/800В/1.5А 115кГц
VIPER06HS
ШИМ преобразователь DC/AC, 115kHz, 800v, 2,5A
VIPER12ASTR-E
Автономный ключ ШИМ импульсного источника электропитания 8SOIC
VIPER22ASTR-E
Автономный ключ ШИМ импульсного источника электропитания 8SOIC
VIPER27LN
Автономный преобразователь ШИМ с защитой от перенапряжения 7DIP




