BM083, Инфракрасный барьер 50 м
Цена от:
1 063,75 руб.
Нет в наличии
Описание BM083
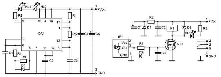
Инфракрасный барьер предназначен для использования в качестве датчика охранных систем. Может найти применение на стадионах в качестве фотофиниша, а также как дистанционное управление различными объектами на расстоянии до 50 м. Представляет из себя блок, все компоненты которого уже припаяны на печатной плате. Электромагнитное реле фотоприемника позволяет коммутировать различные исполнительные устройства с током нагрузки до 10 А.
Технические характеристики:
- Напряжение питания приемника: 9…13 В
- Напряжение питания передатчика: 7…13 В
- Ток потребления приемника: 60 мА
- Ток потребления передатчика: 30 мА
- Длина печатной платы: 32 мм
- Ширина печатной платы: 25 мм
- Коммутируемый ток реле фотоприемника: 10 A
- Максимальная удаленность между передатчиком и приемником с использованием оптики: 50 м
Принципиальная схема:

Способы доставки в Екатеринбург
Доставка BM083 , Инфракрасный барьер 50 м
в город Екатеринбург
Самовывоз из Екатеринбурга
от 1 раб. дня
Бесплатно
DPD РФ
от 1 раб. дня
от 323 ₽
Деловые линии
от 2 раб. дней
от 2200 ₽
EMS
от 1 раб. дня
от 620 ₽
Почта России
от 1 раб. дня
от 319 ₽
СДЭК
от 2 раб. дней
от 171 ₽
* Стоимость и сроки доставки являются ориентировочными. Итоговая стоимость и срок будут рассчитаны на странице оформления заказа.
Сообщите мне о поступлении товара